纳米二氧化钛光催化
前言
夏天,天气炎热,空调制冷成为刚需,然而,受疫情影响,如何正确使用空调成为社会关注的话题。
新冠病毒不仅可以通过飞沫、接触传播,还有可能通过气溶胶传播。夏季务必做好空调系统的消毒工作,增配防疫要求的净化消毒设备,避免空调系统沦为新冠病毒的传播工具。疫情之下,亚美网页版登录为医院、写字楼、宾馆等各行各业提供专业的防疫级空调净化消毒系统解决方案。嘉力达深耕中央空调净化消毒领域已有二十多年。
背景一
随着经济的发展,集中式空调越来越多地装备在医院、制药厂、写字楼、宾馆等各行各业,集中式空调在给人们带来舒适的同时,也成为“二次污染”的发源地,尤其是在有严重危害性传染病流行时,更会造成严重的后果。研究表明,集中式系统中的空气处理设备、过滤装置、风管、冷却塔是细菌、真菌、病毒以及藻类微生物大面积繁殖的温床。
2020年初,武汉爆发新冠疫情,集中式空调大面积受污染,尤其是医院的集中式空调。为避免集中式空调在开启之时引发二次污染或交叉感染,需要对集中式空调进行物理消毒与化学消毒,需要更换过滤器。

因此,对集中式空调进行物理消毒改造已经成为急需解决的新问题
背景二:新型冠状病毒传播途径(集中式空调)
新型冠状病毒的复杂之处在于其经由空气传播、飞沫传播的高致病性。大型建筑、写字楼、商场等基本使用集中式空调,这种系统导致各房间空气相互掺混,容易使细菌病毒累积在通风管道等设备上,在建筑各区域之间传播,潜在危险很大。

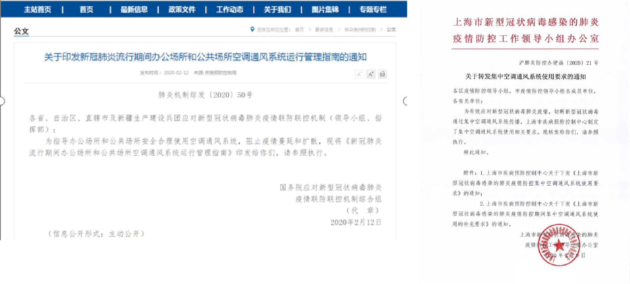
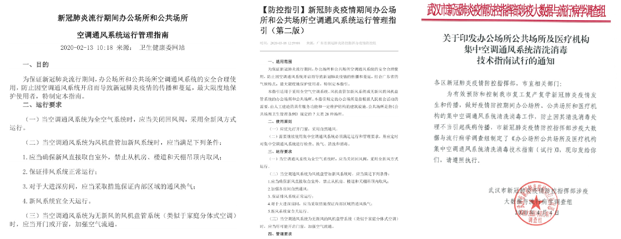
背景三:各地卫健委对于疫情期间集中式空调的使用意见
1、国家卫计委
新冠肺炎流行期间办公场所和公共场所空调通风系统运行管理指南
2、广东省防控指引
新冠肺炎疫情期间办公场所和公共场所空调通风系统运行管理指引
3、武汉
关于印发公共场所空调通风系统清洗消毒技术指南的通知

解决方案:
目前的抗菌方案有很多,综合起来有以下几种:
A、物理消毒法:
自然通风;过滤器除菌;高压静电技术;紫外线照射技术;光氢技术;负离子技术。
B、化学消毒法:
消毒剂喷雾;消毒剂熏蒸。
C、物理化学综合消毒法:
主要指空气消毒器,采用多种杀菌因子协同作用完成。常用的有以紫外线为主、以静电场为主和臭氧空气消毒器三种。
D、生物消毒法
利用一些生物及其产生的物质来杀灭或清除原微生物的方法。
危害健康因素
研究表明,集中式系统中的空气处理设备、过滤装置、风管、冷却塔是细菌、真菌、病毒以及藻类等微生物大面积繁殖的温床。被过滤网捕捉的尘埃附着在过滤网的纤维上,过滤网为尘埃上的微生物生长提供了充足的营养源,使各种微生物得以大量繁殖;过滤网无法捕捉到的尘埃会携带有害微生物进入空调系统的内部,附着在空调机组的冷却盘管、冷凝水盘等部位。

防控原理

嘉力达净化消毒器产品
1、UVC消毒器
在过滤器的前端加装UVC紫外线灯管,利用C波段的紫外线照射被过滤器捕捉的微生物,以及被污染的盘管,紫外线会穿透微生物的细胞膜和细胞核,破坏蛋白质和核酸(DNA)的分子键,使其失去复制能力或失去活性,达到消毒目的。
GB 19258-2012 定义:
一种采用石英玻璃或者其他透紫玻璃的低气压汞蒸气放电灯,放电产生以波长为253.7nm为主的紫外辐射,其紫外辐射能杀灭细菌和病毒。
UV灯(紫外线杀菌灯):
主波峰253.7nm或者185nm;功率从4W-100W。主要用于消毒、杀菌、净化控制;也可作为印刷及丝印皱纹墨的预固化理想光源。

紫外线杀菌灯发出光谱主要是254nm、185nm、185nm将空气中的氧气(O₂)变为臭氧(O₃)
2、PHT消毒器
PHT净化技术(“光氢离子净化技术”)
在宽波普光子波发生器与专有特殊金属催化媒介的作用及控制下,产生氢氧离子、超级氧离子、过氧化氢及纯态负氧离子, 能迅速有效杀灭空气中超过99%以上的细菌、病毒和霉菌,并化解空气中的VOC化学气体、可吸入颗粒物及异味,净化完成后净化气体迅速被还原为氧气和氢气,无任何化学残留物质,不产生二次污染物,对人体和环境无害。

面对细菌、病毒、霉菌等有害微生物,磁能高阶氧化因子可作用于其细胞膜上的蛋白质,使蛋白质组成成分氨基酸变性。净化因子经主动释放后,在空气中完成净化作用,彻底清除有害物质。
优点
物理消毒、无二次污染, 对环境、生态和人类无害;
使用安全, 无需储存、运输及使用任何有毒、腐蚀性化学物品;所有消毒方法中运行成本最低;运行、维护简单方便;对微生物作用的广谱性。
缺点
对眼睛和皮肤会造成灼伤,消毒时,离开现场,避免直视紫外线。
实时在线监控与管理
实时监测:手机与web端监测开关状态及累积工作时间。
控制方式:单独、分组定时与延时控制。
操作方式:手动遥控、web端远程控制,手机移动端控制。
预警提醒:灯管清洁、更换、设备状态异常提醒。

集中式空调净化消毒器检测效果
集中式系统经过抗菌改造,加装抗菌过滤器及UVC紫外线杀菌器后,空调房间内的菌落总数可达《医院消毒卫生标准》二类标准,即,静态下的空气中菌落总数在200cfu/m3以内。
抗菌产品专利
2004年抗菌产品获得6项专利,推广抗菌产品。

2020年参与雷神山医院支援,建设与运行高危医废垃圾,采用C波长紫外消毒技术。

集中式空调净化消毒器建设案例
